Customize Page Layouts Set up Document Printing Setup Picklists Setup Email Templates Customize Budgets and Balances Setup Launchpads Managing Custom Settings Customize Account Validation Customize Cash Matching Setup Extended Edition for Sales Invoices and Sales Credit Notes Enable Enhanced Account Lookups Background Posting Scheduler Manage Sub-Analysis Mappings Setup Extended Edition for Payable Invoices and Payable Credit Notes Manage User Access with Permission Sets Setup Extended Edition for Journals Use Custom Input Forms

Administrator Setup (First Install)

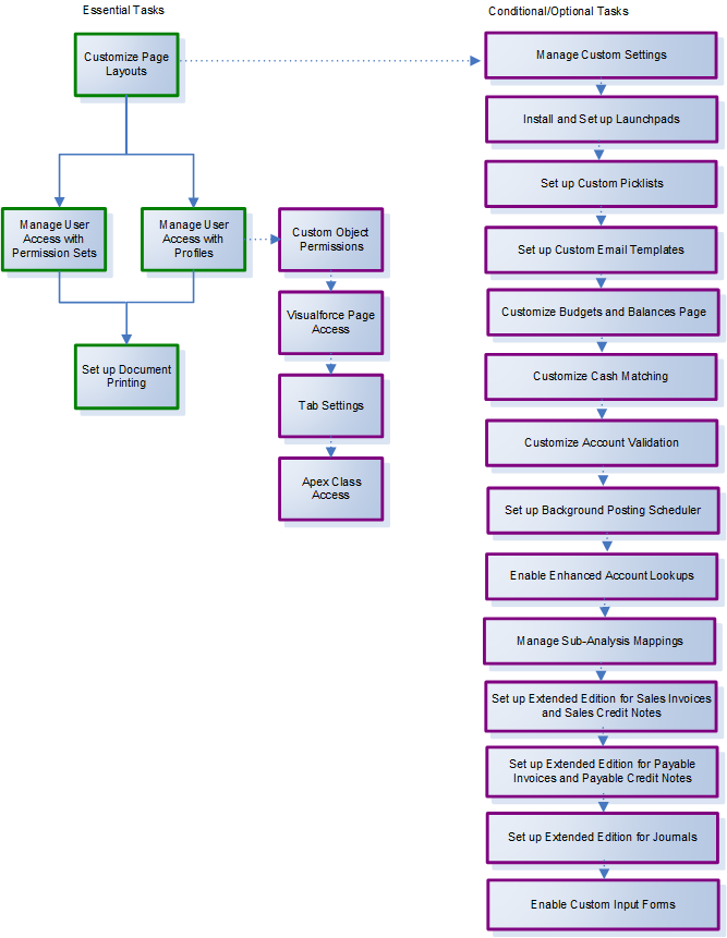
Click on the following chart to display a corresponding setup topic, then carry out the setup tasks described there. You should be signed in as the System Administrator, or equivalent, to complete these tasks. Click System Administrator Setup in the Contents pane to return to this page.

This section outlines the steps relevant to a first installation.

Related Tasks

Customizing Page Layouts (and Search Layouts)

Managing User Access with Permission Sets

Managing User Access with Profiles

Custom Object Descriptions

Custom Object Permissions Checklist

Sample Object Permissions

Setting up Document Printing

Managing Custom Settings

Setting up Launchpads

Setting up Custom Picklist Values

Setting up Custom Email Templates

Customizing the Budgets and Balances Page

Customizing Cash Matching

Setting up the Background Posting Scheduler

Setting up Enhanced Account Lookup and Auto-complete

Managing Sub-Analysis Mappings

Setting up Extended Edition for Sales Invoices and Sales Credit Notes

Setting up Extended Edition for Payable Invoices and Payable Credit Notes

© Copyright 2009-2018 FinancialForce.com, inc. All rights reserved.
Various trademarks held by their respective owners.