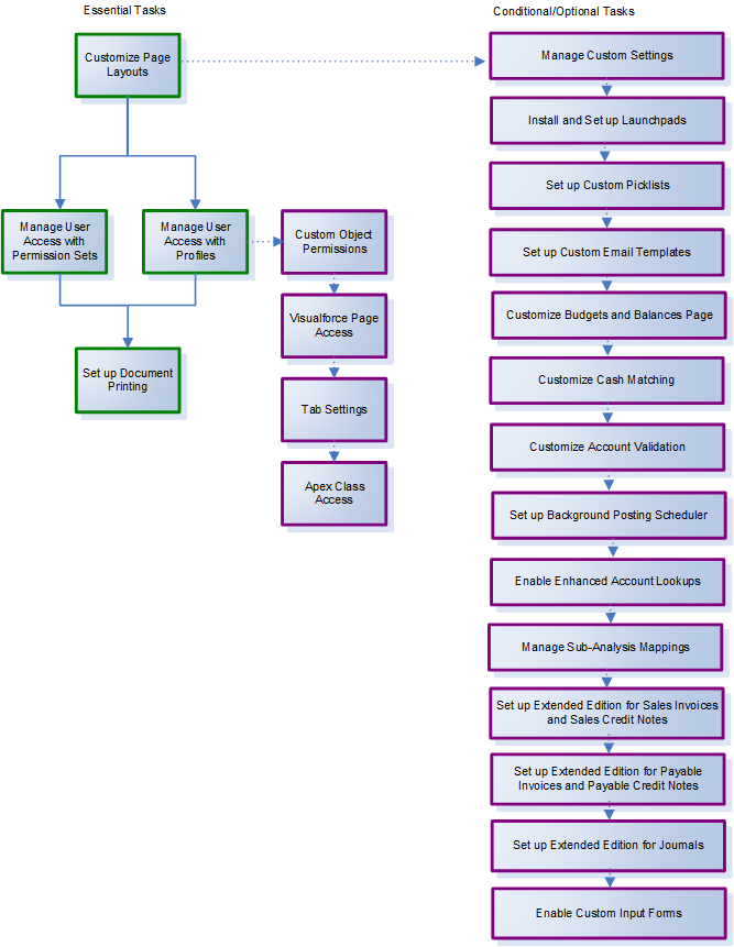
Customize Page Layouts Set up Document Printing Setup Picklists Setup Email Templates Customize Budgets and Balances Setup Launchpads Managing Custom Settings Customize Account Validation Customize Cash Matching Setup Extended Edition for Sales Invoices and Sales Credit Notes Enable Enhanced Account Lookups Background Posting Scheduler Manage Sub-Analysis Mappings Setup Extended Edition for Payable Invoices and Payable Credit Notes Manage User Access with Permission Sets Setup Extended Edition for Journals Use Custom Input Forms

Administrator Setup (First Install)

Click on the following chart to display a corresponding setup topic, then carry out the setup tasks described there. You should be signed in as the System Administrator, or equivalent, to complete these tasks. Click System Administrator Setup in the Contents pane to return to this page.

This section outlines the steps relevant to a first installation.