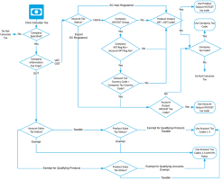
How FinancialForce selects Tax Codes

You can calculate tax for draft billing documents depending on the settings in your Salesforce org. The tax codes that FinancialForce uses to calculate tax are determined by the tax information on the company, account, and product records associated with the billing document. FinancialForce supports VAT/GST and SUT.

The diagram below shows how FinancialForce determines which tax codes to use.

Click the image to expand it.

Diagram showing the way in which tax codes are selected