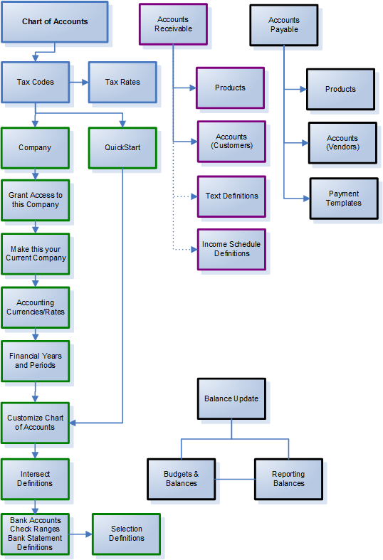
Data Setup and Management

 

Click on this chart to display a corresponding data setup or management topic, then carry out the tasks described there. Click Data Setup Flowchart in the Contents pane to return to this page.

Note: Note
When testing your configuration settings and data setup, remember to switch to a user with standard accountant-level permissions or equivalent.
Do not test, or otherwise enter data into, the application while logged in as System Administrator. Also note that the same restriction applies to any profile with "Modify All" and "View All" object settings.