Deliverable Recognition Method
The "Deliverable" revenue recognition method relates to projects containing records that are recognized on delivery, for example Time and Materials projects or fixed price projects with deliverable milestones. Records from the objects listed in this topic, such as Expense and Milestone, are included in revenue forecast calculations.
A revenue forecast record is created for each monthly time period to store the values for each of the objects for use in Revenue Forecasting. For each revenue source, such as expenses, a revenue forecast type record is only created if there are qualifying records within the months spanning the project duration.
If you are using the integration between PSA and FinancialForce Revenue Management, records looking up to a template in Revenue Management of type "Deliverable" that fall within the monthly time periods spanning the project duration are included, with the exception of Est Vs Actuals (EVA) records. EVA records only need to meet the criteria listed below.
If you run Revenue Forecasting after revenue has been recognized, the revenue is displayed in the Revenue Recognized to Date field on the revenue forecast record for the monthly time period that corresponds to the date the revenue was recognized in Revenue Management.
If you are not using the integration between PSA and FinancialForce Revenue Management, Revenue Forecasting looks at the Recognition Method field on a record, which must have a value of "Deliverable".
Records Included in Revenue Forecasting Calculations
Includes scheduled hours for the resources assigned to the project, taking into account the hours and bill rates associated with those resources.
EVA records that meet the following criteria are included:
- The Type field in the Time Period lookup has a value of Month.
- The time period set on the EVA falls between the project start and end date, or overlaps one of those dates.
- For EVA records generated for assignments, the assignment record in the Assignment lookup has the Billable checkbox set to true and a value in the Bill Rate field that is not zero or null.
- For EVA records generated for held resource requests:
- The value in the Resource Request Hours field is greater than zero.
- The value in the Resource Request Bill Rate field is greater than zero.
- The held resource request does not have an associated assignment.
For assignments, the following calculations are used to work out the number of scheduled hours or days:
- Estimated Hours - Actual Hours (if Scheduled Bill Rate is Daily Rate is set to false)
- Estimated Days - Actual Days (if Scheduled Bill Rate is Daily Rate is set to true)
The following calculation is used to work out the scheduled revenue:
Scheduled Hours or Scheduled Days * Scheduled Bill Rate
For held resource requests, Revenue Forecasting calculations use the value in the Resource Request Hours field multiplied by the value in the Resource Request Bill Rate field.
The value in the Scheduled Revenue field on each revenue forecast type record is calculated using values taken from the monthly EVA records that fall within the same time period as the revenue forecast.
For more information about the fields on an EVA record, see Estimates Versus Actuals Fields.
Expense records that meet the following criteria are included:
- The Approved checkbox is set to true.
- The Billable checkbox is set to true.
- The value in the Expense Date field falls within a monthly time period of a revenue forecast.
The Revenue Pending Recognition field on each revenue forecast type record contains the sum of the values in the Billable Amount field for all expense records in a given month.
For more information about the fields on an expense record, see Expense Entry Page Fields.
For completed milestones, milestone records that meet the following criteria are included:
- The Approved checkbox is set to true.
- The Exclude from Billing checkbox is set to false.
- The value in the Actual Date field falls within a monthly time period of the revenue forecast.
The Revenue Pending Recognition field on the revenue forecast type record contains the sum of the values in the Milestone Amount field for all completed milestone records in a given month.
For scheduled milestones, milestone records that meet the following criteria are included:
- The Approved checkbox is set to false.
- The Exclude from Billing checkbox is set to false.
- The value in the Target Date field falls within a monthly time period of the revenue forecast.
The Scheduled Revenue field on the revenue forecast type record contains the sum of the values in the Milestone Amount field for all scheduled milestone records in a given month.
For more information about the fields on a milestone record, see Milestone Fields.
Miscellaneous adjustment records that meet the following criteria are included:
- The Approved checkbox is set to true.
- The Exclude from Billing checkbox is set to false.
- The value in the Effective Date field falls within a monthly time period of a revenue forecast.
The Revenue Pending Recognition field on the revenue forecast type record contains the sum of the values in the Amount field for all miscellaneous adjustment records within a given month.
For more information about the fields on a miscellaneous adjustment record, see Miscellaneous Adjustment Fields.
Timecard split records that meet the following criteria are included:
- The Approved checkbox is set to true.
- The Billable checkbox is set to true.
- The values in the Start Date and End Date fields fall within a monthly time period of a revenue forecast.
The Revenue Pending Recognition field on the revenue forecast type record contains the sum of the Total Billable Amount for all timecard split records in a given month.
For more information about the fields on a timecard record, see Timecard Entry Fields.
Calculating with Closed Periods
This section explains how the revenue forecasts are calculated when relevant records are marked as "Deliverable" and there are closed time periods within or after the project duration.
If you are using the integration between PSA and FinancialForce Revenue Management, when you run a revenue forecast, the revenue is treated in the following way when there are closed monthly time periods:
- Closed period, full amount recognized: the full approved billable amount is displayed in the Revenue Recognized to Date field on the revenue forecast record for the closed time period.
- Closed period, partial amount recognized: the part of the approved billable amount that has been recognized is displayed in the Revenue Recognized to Date field on the revenue forecast record for the closed time period. The remainder is displayed in the Revenue Pending Recognition field on the revenue forecast record for the next open time period.
- No open time period within project duration: a revenue forecast record is created for the next available open time period and any revenue that has not been recognized is displayed in the Revenue Pending Recognition field on this record. If the revenue is subsequently recognized and you run Revenue Forecasting again, the revenue is moved into the Revenue Recognized to Date field on the revenue forecast record for the time period that corresponds to the date the revenue was recognized in Revenue Management.
If you are not using the integration between PSA and FinancialForce Revenue Management and you run a revenue forecast, the revenue is treated in the following way when there are closed monthly time periods:
- Actual revenue is displayed in the Revenue Pending Recognition field on the revenue forecast record.
- Any scheduled or unscheduled revenue is ignored.
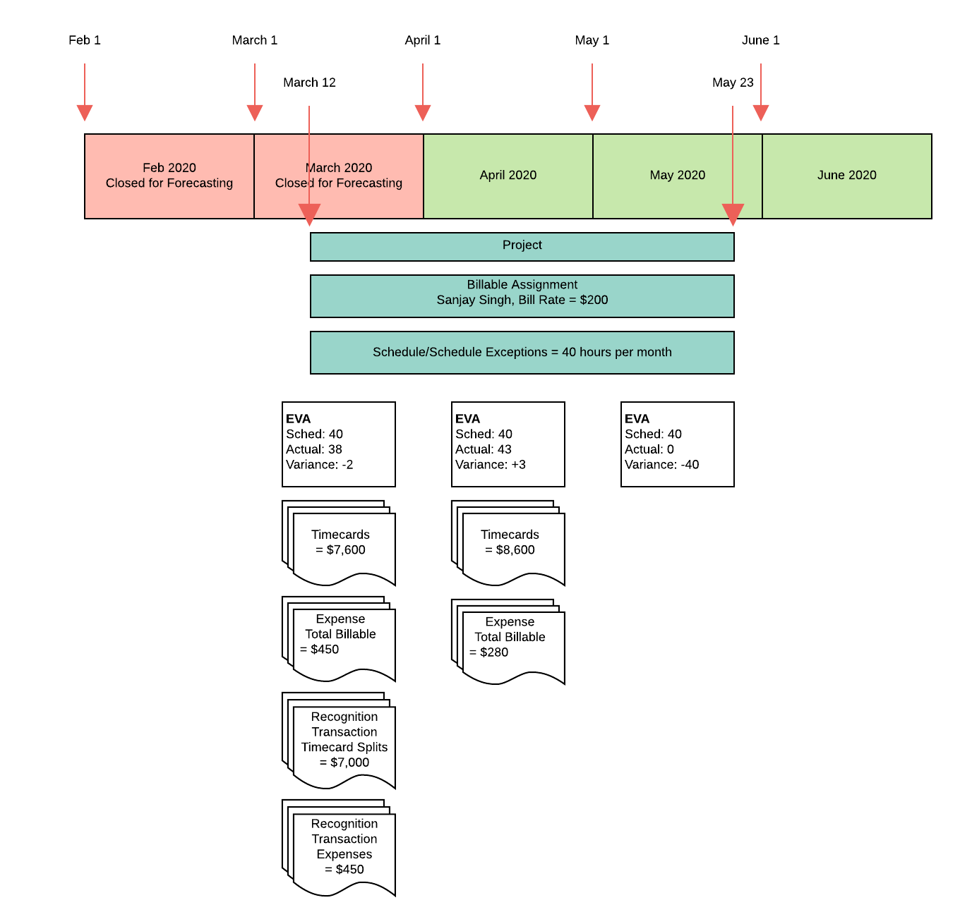
Example for Deliverable Recognition Method
- Start Date = March 12.
- End Date = May 23.
- Timecard split and expense records are set up to be recognized on delivery.
- The monthly time period records for February and March have the Closed for Forecasting checkbox set to true.
There is one billable assignment with the following attributes:
- Assigned to resource: Sanjay Singh.
- Bill Rate = $200.
- Start Date = March 12.
- End Date = May 23.
- Total scheduled hours = 120.
- Schedule or schedule exceptions = 40 hours per month.
The following diagram gives details of the dates, time periods, and records included in the forecast.
When Revenue Forecasting is run on the project, the following fields are updated on the revenue forecast records relating to each monthly time period.
|
Field |
$ Revenue | ||
|---|---|---|---|
| March | April | May | |
| Revenue Recognized To Date | $7,450 | $0 | $0 |
| Revenue Pending Recognition | $0 | $9,480 | $0 |
| Scheduled Revenue | $0 | $0 | $8,000 |
| Unscheduled Revenue (not currently supported for time and materials projects recognized on delivery) | $0 | $0 | $0 |
The following revenue forecast type records are created.
| $ Value in Revenue Forecasting Fields | ||||
|---|---|---|---|---|
| Revenue Source | Revenue Forecast Type | March |
April |
May |
| Deliverable EVA | Forecast |
Revenue Recognized To Date: $0 Revenue Pending Recognition: $0 Scheduled Revenue: $0 Unscheduled Revenue: $0 |
Revenue Recognized To Date: $0 Revenue Pending Recognition: $0 Scheduled Revenue: $0 Unscheduled Revenue: $0 |
Revenue Recognized To Date: $0 Revenue Pending Recognition: $0 Scheduled Revenue: $8,000 Unscheduled Revenue: $0 |
| Deliverable Expense | Actual |
Revenue Recognized To Date: $450 Revenue Pending Recognition: $0 Scheduled Revenue: $0 Unscheduled Revenue: $0 |
Revenue Recognized To Date: $0 Revenue Pending Recognition: $280 Scheduled Revenue: $0 Unscheduled Revenue: $0 |
Revenue Recognized To Date: $0 Revenue Pending Recognition: $0 Scheduled Revenue: $0 Unscheduled Revenue: $0 |
| Deliverable Timecard | Actual |
Revenue Recognized To Date: $7,000 Revenue Pending Recognition: $0 Scheduled Revenue: $0 Unscheduled Revenue: $0 |
Revenue Recognized To Date: $0 Revenue Pending Recognition: $9,200 Scheduled Revenue: $9,200 Unscheduled Revenue: $0 |
Revenue Recognized To Date: $0 Revenue Pending Recognition: $0 Scheduled Revenue: $0 Unscheduled Revenue: $0 |
Notes
The March time period is closed for forecasting. No billable timecards have been approved for the two scheduled hours that are outstanding in March (see diagram above). These scheduled hours are ignored by Revenue Forecasting.
In March, the expected $7,600 revenue from timecards does not match what the Revenue Manager has recognized. The March time period is closed for forecasting, so the remaining $600 moves to the April time period to be recognized together with the revenue from the April timecards.
In April, Sanjay logged more time than was scheduled, so there is no scheduled revenue for this month.