Jira - PSA Priority and Status Value Mappings Foundations Configuration Item Fields
Here is a description of the Foundations configuration item fields used by the Integration Hub Connector: Jira - PSA to define priority and status value mappings.
|
Field |
Description |
|---|---|
| Label |
Label of the Foundations configuration item metadata type record. The predefined record is labeled IHC Jira-PSA Priority & Status Mappings. You can use the same label when creating a new record. |
| Foundations Configuration Item Name |
Unique name of the Foundations configuration item metadata type record. When creating a new record, you can append the version to make the value unique, for example, IHC_Jira_PSA_Priority_Status_Mappings2. |
| Process |
Name of the process that this Foundations configuration item relates to. |
| Small Data |
Version of the mappings record. When creating a new record, you must enter a whole number and increment the value from the previous record by one. For example, enter 2 to overwrite the predefined mappings records. |
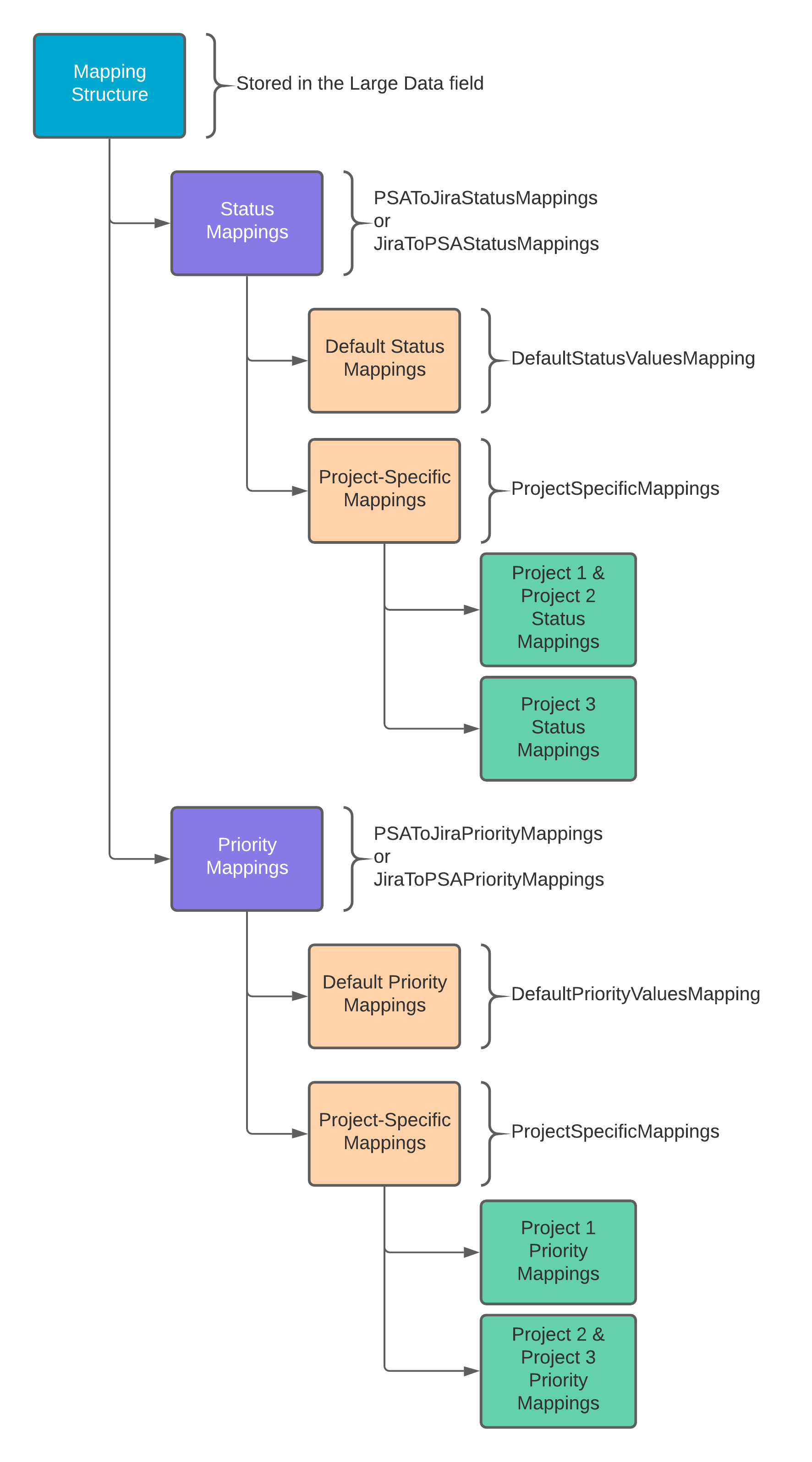
| Large Data | JSON structure that defines the value mappings. See Large Data JSON Attributes and Large Data JSON Examples. |
| Object | Not used by the connector. Leave "None". |
| Field |
Not used by the connector. Leave "None". |
| Identifier |
Identifier of this record. |
| Enabled | Indicates that the record is enabled. This must be selected. |
Large Data JSON Attributes
Here a description of all the attributes available in the Large Data JSON structure.
| Root Level Attribute | Level 1 Attribute |
Level 2 Attribute |
Level 3 Attribute |
Description |
|---|---|---|---|---|
PSAToJiraStatusMappings
|
Defines how PSA project task status values are mapped to Jira issue statuses. This is used by the Sync Project Tasks from PSA to Issues in Jira workflow. |
|||
DefaultStatusValuesMapping
|
Defines the default status value mapping applied for all projects except for the ones explicitly defined in You must enter a key-value pair for each PSA status, where the key is the PSA status and the value is the corresponding Jira status. For example, "DefaultStatusValuesMapping": {
"Draft": "To Do",
"Planned": "To Do",
"Started": "In Progress",
"Blocked": "In Progress",
"Complete": "Done",
"Deferred": "Done"
},
|
|||
ProjectSpecificMappings
|
Defines the project-specific status mappings that override the default mapping. You can create as many project-specific mappings as you require. | |||
| (mapping name) | Unique name of the project-specific mapping. We recommend giving the object a descriptive name, for example, ImplementationProjects. |
|||
JiraProjectKeys
|
Defines the Jira projects the mapping applies to, identified by their Jira key. For example, "JiraProjectKeys": [
"PSA",
"FDN"
],
|
|||
StatusValuesMapping
|
Defines the status value mapping for the specified projects. You must enter a key-value pair for each PSA status, where the key is the PSA status and the value is the corresponding Jira status. For example, "StatusValuesMapping": {
"Draft": "Backlog",
"Planned": "To Do",
"Started": "In Progress",
"Blocked": "Pull Blocked",
"Complete": "Done",
"Deferred": "Won't Do"
}
|
|||
PSAToJiraPriorityMappings
|
Defines how PSA project task priority values are mapped to Jira issue priorities. This is used by the Sync Project Tasks from PSA to Issues in Jira workflow. |
|||
DefaultPriorityValuesMapping
|
Defines the default priority value mapping applied for all projects except for the ones explicitly defined in You must enter a key-value pair for each PSA priority, where the key is the PSA priority and the value is the corresponding Jira priority. For example, "DefaultPriorityValuesMapping": {
"P5": "Highest",
"P4": "High",
"P3": "Medium",
"P2": "Low",
"P1": "Lowest"
},
|
|||
ProjectSpecificMappings
|
Defines the project-specific priority mappings that override the default mapping. You can create as many project-specific mappings as you require. |
|||
| (mapping name) | Unique name of the project-specific mapping. We recommend giving the object a descriptive name, for example, LiveCustomers. |
|||
JiraProjectKeys
|
Defines the Jira projects the mapping applies to, identified by their Jira key. For example, "JiraProjectKeys": [
"SL1",
"SL2",
"SL3"
],
|
|||
PriorityValuesMapping
|
Defines the priority value mapping for the specified projects. You must enter a key-value pair for each PSA priority, where the key is the PSA priority and the value is the corresponding Jira priority. For example, "PriorityValuesMapping": {
"P5": "Business Standstill",
"P4": "Showstopper",
"P3": "Severe Performance Impact",
"P2": "Major Issue",
"P1": "Minor Issue"
}
|
|||
JiraToPSAStatusMappings
|
Defines how Jira issue status values are mapped PSA project task statuses. This is used by both the Sync Project Tasks from PSA to Issues in Jira and Sync Issues from Jira to Project Tasks in PSA workflows. |
|||
DefaultStatusValuesMapping
|
Defines the default status value mapping applied for all projects except for the ones explicitly defined in You must enter a key-value pair for each Jira status, where the key is the Jira status and the value is the corresponding PSA status. For example, "DefaultStatusValuesMapping": {
"Open": "Draft",
"In Progress": "Started",
"Done": "Complete",
"To Do": "Planned",
"Under Review": "Planned",
"Cancelled": "Deferred"
},
|
|||
ProjectSpecificMappings
|
Defines the project-specific status mappings that override the default mapping. You can create as many project-specific mappings as you require. | |||
| (mapping name) | Unique name of the project-specific mapping. We recommend giving the object a descriptive name, for example, ImplementationProjects. |
|||
JiraProjectKeys
|
Defines the Jira projects the mapping applies to, identified by their Jira key. For example, "JiraProjectKeys": [
"PSA",
"FDN"
],
|
|||
StatusValuesMapping
|
Defines the status value mapping for the specified projects. You must enter a key-value pair for each Jira status, where the key is the Jira status and the value is the corresponding PSA status. For example, "StatusValuesMapping": {
"Backlog": "Draft",
"To Do": "Planned",
"In Progress": "Started",
"Pull Blocked": "Blocked",
"Done": "Complete",
"Won't Do": "Deferred"
}
|
|||
JiraToPSAPriorityMappings
|
Defines how Jira issue priority values are mapped PSA project task priorities. This is used by the Sync Issues from Jira to Project Tasks in PSA workflow. |
|||
DefaultPriorityValuesMapping
|
Defines the default priority value mapping applied for all projects except for the ones specifically defined in You must enter a key-value pair for each Jira priority, where the key is the Jira priority and the value is the corresponding PSA priority. For example, "DefaultPriorityValuesMapping": {
"Highest": "P5",
"High": "P4",
"Medium": "P3",
"Low": "P2",
"Lowest": "P1"
},
|
|||
ProjectSpecificMappings
|
Defines the project-specific priority mappings that override the default mapping. You can create as many project-specific mappings as you require. |
|||
| (mapping name) | Unique name of the project-specific mapping. We recommend giving the object a descriptive name, for example, LiveCustomers. |
|||
JiraProjectKeys
|
Defines the Jira projects the mapping applies to, identified by their Jira key. For example, "JiraProjectKeys": [
"SL1",
"SL2",
"SL3"
],
|
|||
PriorityValuesMapping
|
Defines the priority value mapping for the specified projects. You must enter a key-value pair for each PSA priority, where the key is the PSA priority and the value is the corresponding Jira priority. For example, "PriorityValuesMapping": {
"Business Standstill": "P5",
"Showstopper": "P5",
"Severe Performance Impact": "P5",
"Major Issue": "P4",
"Minor Issue": "P4"
}
|
Large Data JSON Examples
Sync Project Tasks from PSA to Issues in Jira Example
[
{
"PSAToJiraStatusMappings": {
"DefaultStatusValuesMapping": {
"Draft": "To Do",
"Planned": "To Do",
"Started": "In Progress",
"Blocked": "In Progress",
"Complete": "Done",
"Deferred": "Done"
},
"ProjectSpecificMappings": [
{
"ImplementationProjects": {
"JiraProjectKeys": [
"PSA",
"IHC"
],
"StatusValuesMapping": {
"Draft": "Backlog",
"Planned": "To Do",
"Started": "In Progress",
"Blocked": "Pull Blocked",
"Complete": "Done",
"Deferred": "Won't Do"
}
}
}
]
}
},
{
"PSAToJiraPriorityMappings": {
"DefaultPriorityValuesMapping": {
"P5": "Highest",
"P4": "High",
"P3": "Medium",
"P2": "Low",
"P1": "Lowest"
},
"ProjectSpecificMappings": [
{
"LiveCustomers": {
"JiraProjectKeys": [
"SL1",
"SL2",
"SL3"
],
"PriorityValuesMapping": {
"P5": "Business Standstill",
"P4": "Showstopper",
"P3": "Severe Performance Impact",
"P2": "Major Issue",
"P1": "Minor Issue"
}
}
}
]
}
},
{
"JiraToPSAStatusMappings": {
"DefaultStatusValuesMapping": {
"Open": "Draft",
"In Progress": "Started",
"Done": "Complete",
"To Do": "Planned",
"Under Review": "Planned",
"Cancelled": "Deferred"
},
"ProjectSpecificMappings": [
{
"ImplementationProjects": {
"JiraProjectKeys": [
"PSA",
"IHC"
],
"StatusValuesMapping": {
"Backlog": "Draft",
"To Do": "Planned",
"In Progress": "Started",
"Pull Blocked": "Blocked",
"Done": "Complete",
"Won't Do": "Deferred"
}
}
}
]
}
},
{
"JiraToPSAPriorityMappings": {
"DefaultPriorityValuesMapping": {
"Highest": "P5",
"High": "P4",
"Medium": "P3",
"Low": "P2",
"Lowest": "P1"
},
"ProjectSpecificMappings": [
{
"LiveCustomers": {
"JiraProjectKeys": [
"SL1",
"SL2",
"SL3"
],
"PriorityValuesMapping": {
"Business Standstill": "P5",
"Showstopper": "P5",
"Severe Performance Impact": "P5",
"Major Issue": "P4",
"Minor Issue": "P4"
}
}
}
]
}
}
]
Sync Issues from Jira to Project Tasks in PSA Example
[
{
"JiraToPSAStatusMappings": {
"DefaultStatusValuesMapping": {
"Open": "Draft",
"In Progress": "Started",
"Done": "Complete",
"To Do": "Planned",
"Under Review": "Planned",
"Cancelled": "Deferred"
},
"ProjectSpecificMappings": [
{
"ImplementationProjects": {
"JiraProjectKeys": [
"PSA",
"FDN"
],
"StatusValuesMapping": {
"Backlog": "Draft",
"To Do": "Planned",
"In Progress": "Started",
"Pull Blocked": "Blocked",
"Done": "Complete",
"Won't Do": "Deferred"
}
}
}
]
}
},
{
"JiraToPSAPriorityMappings": {
"DefaultPriorityValuesMapping": {
"Highest": "P5",
"High": "P4",
"Medium": "P3",
"Low": "P2",
"Lowest": "P1"
},
"ProjectSpecificMappings": [
{
"LiveCustomers": {
"JiraProjectKeys": [
"SL1",
"SL2",
"SL3"
],
"PriorityValuesMapping": {
"Business Standstill": "P5",
"Showstopper": "P5",
"Severe Performance Impact": "P5",
"Major Issue": "P4",
"Minor Issue": "P4"
}
}
}
]
}
}
]