Accounts Opportunities Customer Quotation Customer Quotation Service Contract Creating a Change Request Sales Order

FinancialForce Configure Price Quote Overview

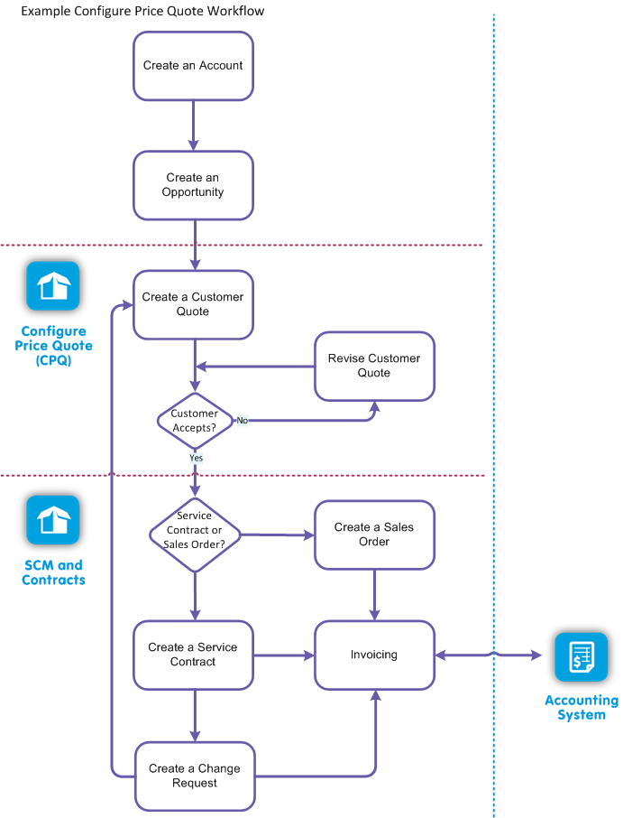
FinancialForce Configure Price Quote extends the functionality of FinancialForce Supply Chain Management to enable you to create and manage customer quotations effectively and convert them to service contracts and sales orders. The way in which your organization uses FinancialForce Configure Price Quote may be different to the examples shown in this document depending on the way in which your administrator has configured your Salesforce organization and whether your organization uses FinancialForce Service Contracts.