Open topic with navigation
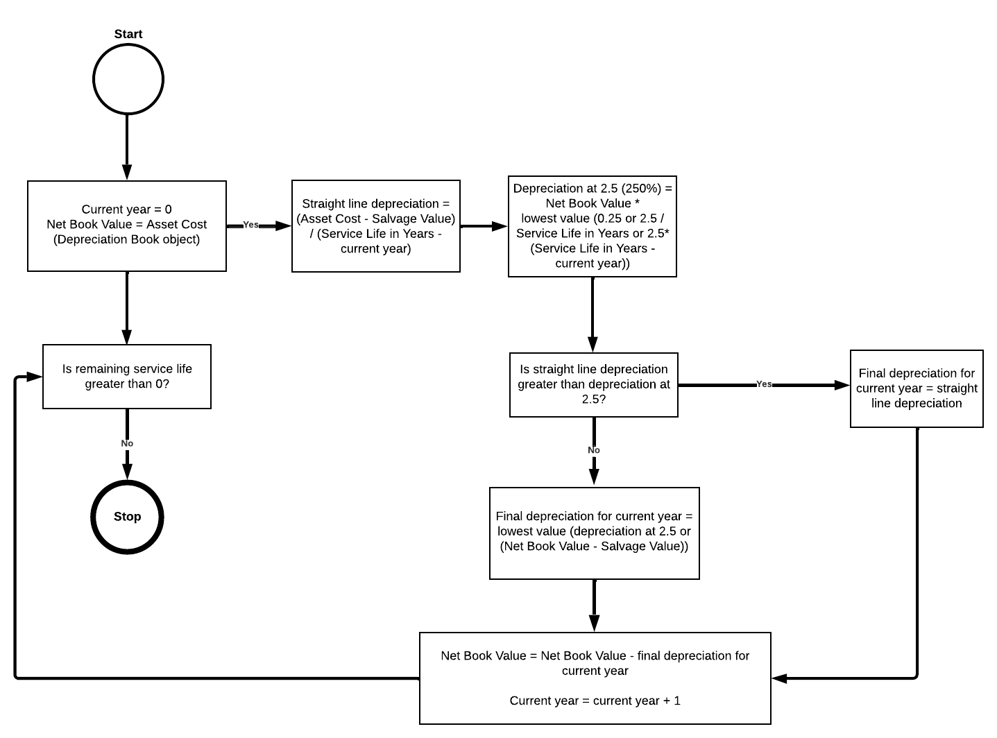
Below is a detailed flow diagram of how this depreciation method is calculated.
© Copyright 2009-2023 FinancialForce.com, inc. All rights reserved. Various trademarks held by their respective owners.