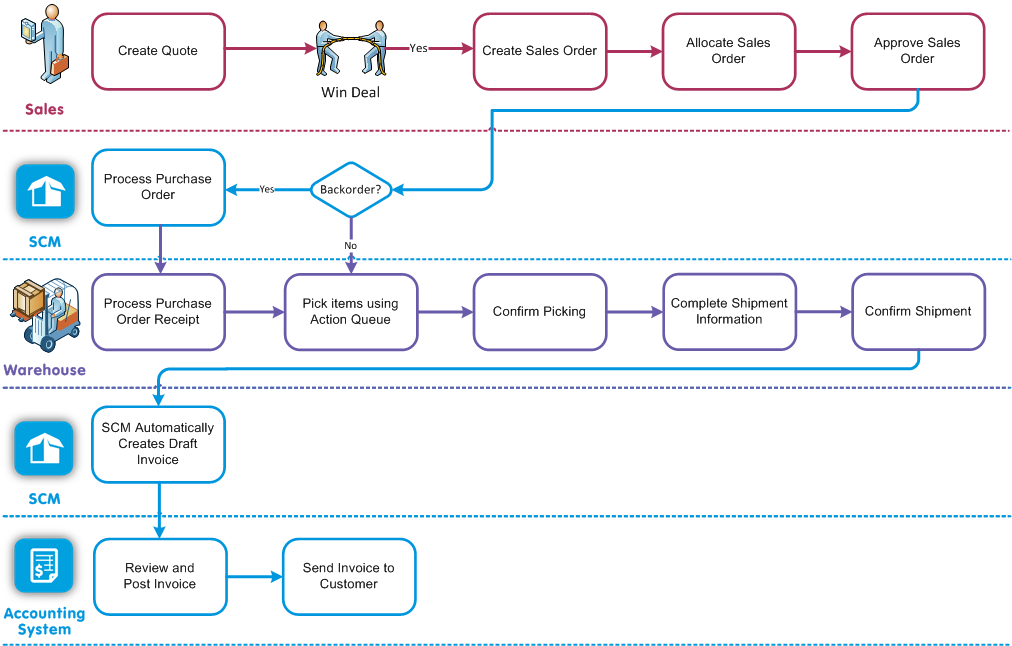
Quote to Invoice Selling from Inventory with Backorders

In this scenario, the sales team are creating a quote in SCM where the deal is won, an item is on backorderClosed Backorders are created when a sales order is approved and the order cannot be fulfilled because there is no inventory available for one or more items on the sales order. A backorder is also created when an item on a sales order is a manufactured kit and requires a production activity to be carried out on it to turn it into the finished product., items are picked to create a shipment, the shipment is sent to the customer. An invoice is then generated in SCM and sent to the accounting system for posting to the company financials and the customer.