Fixed Assets Asset Groups Asset Sub Groups Depreciation Books Depreciation Books Accounting Depreciation Books Tax Depreciation Books Custom Depreciation Books Depreciation Schedules Depreciation Schedules Depreciation Schedules Applied Depreciation Methods Applied Depreciation Methods Applied Depreciation Methods Depreciation Methods Depreciation Schedules

Fixed Asset Management Object Overview

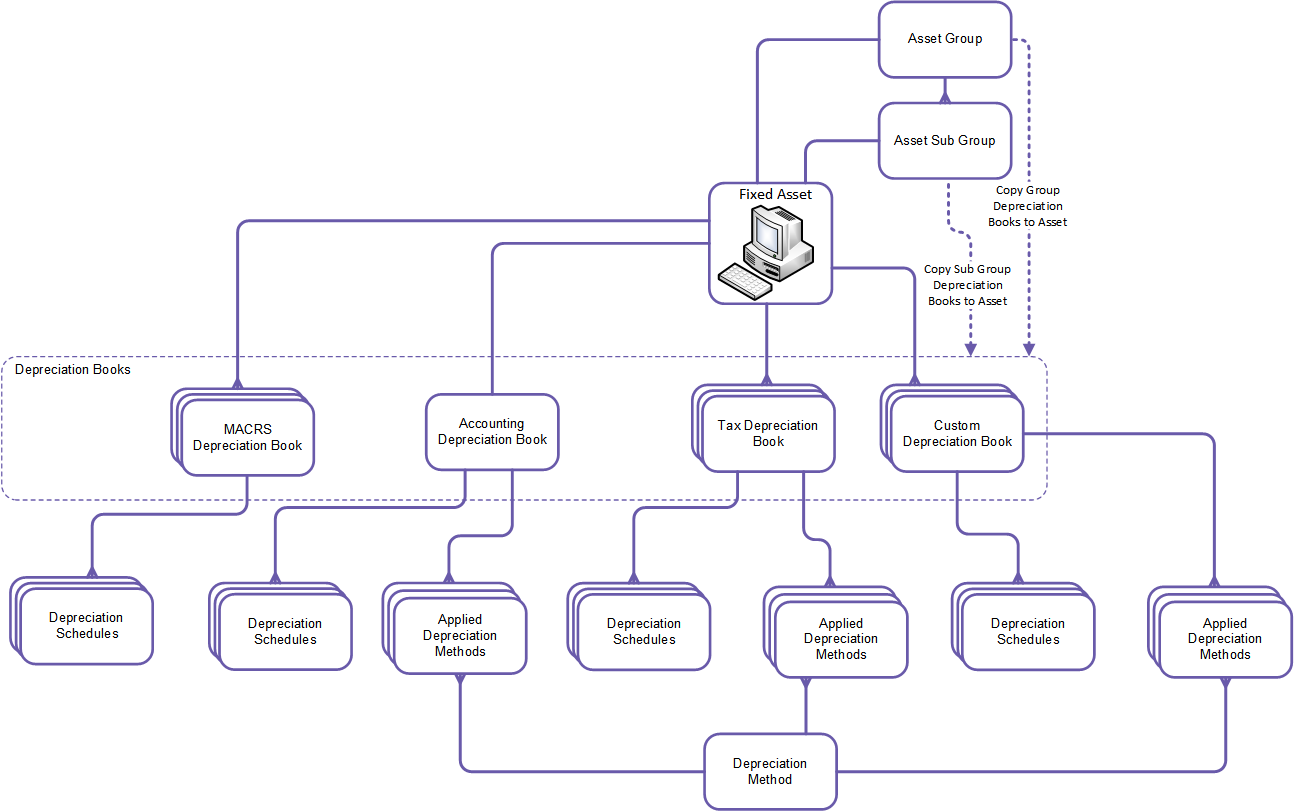
The diagram that follows provides a basic overview of the way in which Fixed Asset Management components fit together.

Click a box in the diagram to display a corresponding topic. To return to this page, click this page in the contents pane or the back button on your browser.

Diagram showing the relationship between FinancialForce Fixed Asset Management objects.