Skip To Main Content
Account
Settings
Logout
placeholder
Account
Settings
Logout
Help
Community
Training Center
Release Version
Spring 2025
SECTIONS
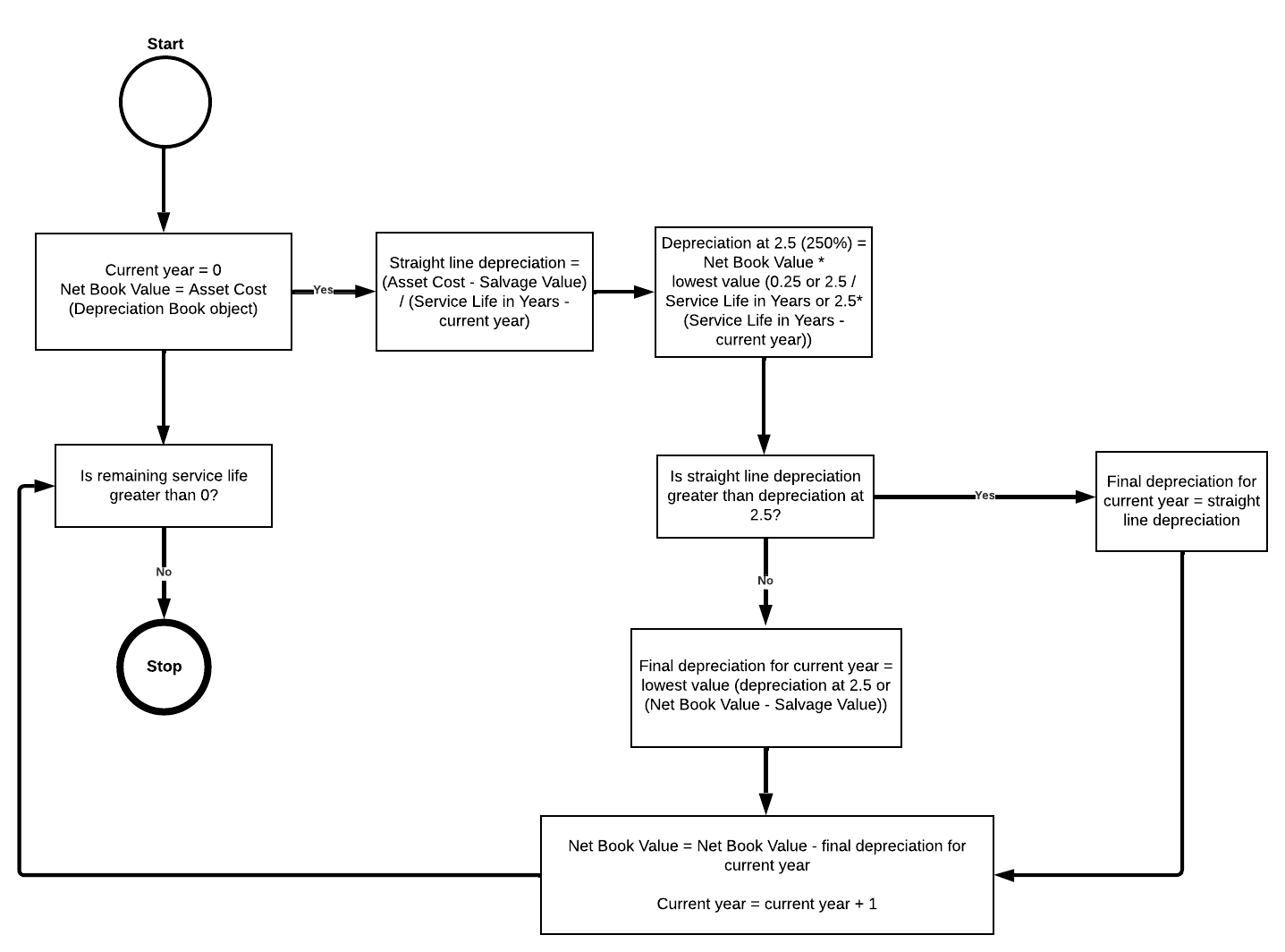
250% Declining Balance (Germany COVID-19)
Related Content
NAVIGATION
250% Declining Balance (Germany COVID-19)
Below is a detailed flow diagram of how this depreciation method is calculated.
Related Content