Creating a Production Order Creating a Production Order Purchase Orders Putting Away Inventory Produce Item Putting Away Inventory Creating a Production Order Pick Items Confirm Picking Enter Shipping Information Confirm Shipment

Managing Production Orders

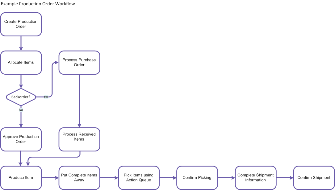
The diagram that follows shows a sample workflow for a production order

Click an area in the diagram to display a corresponding topic.

To return to this page, click this page in the contents pane or the back button on your browser.