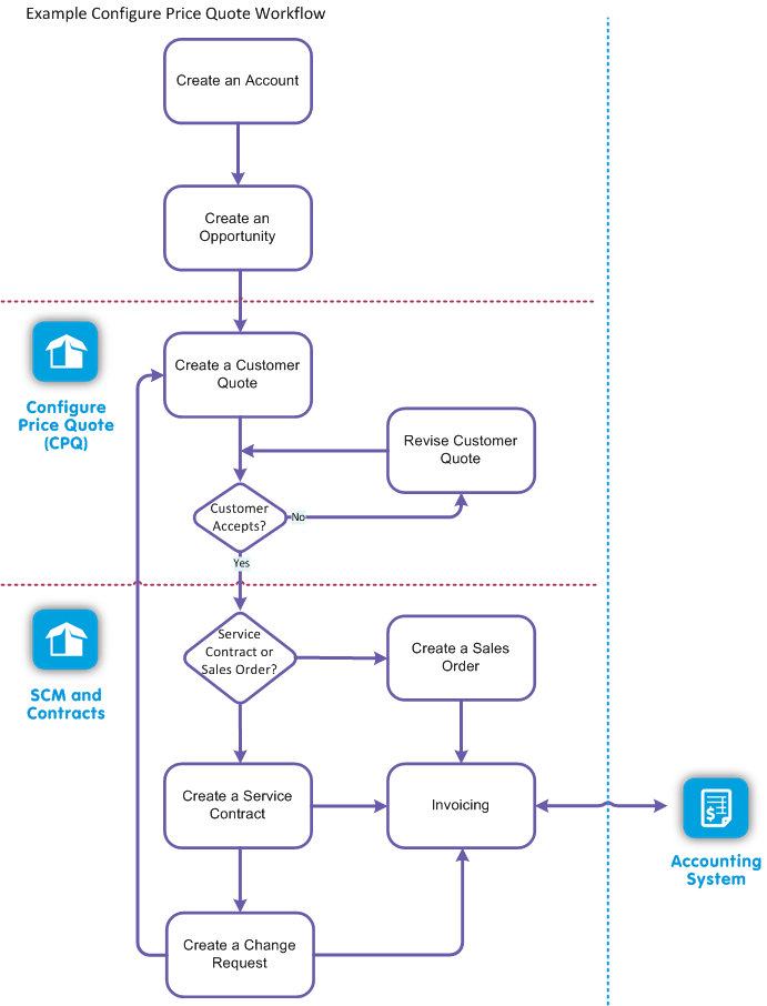
Accounts Opportunities Customer Quotation Customer Quotation Service Contract Creating a Change Request Sales Order

Advanced Quoting Overview

Advanced Quoting extends the functionality of Order and Inventory Management to enable you to create and manage customer quotations effectively and convert them to service contracts and sales orders. The way in which your organization uses Advanced Quoting may be different to the examples shown in this document depending on the way in which your administrator has configured your Salesforce organization and whether your organization uses Service Contracts.