Automatic Assignment of Budget Allocation

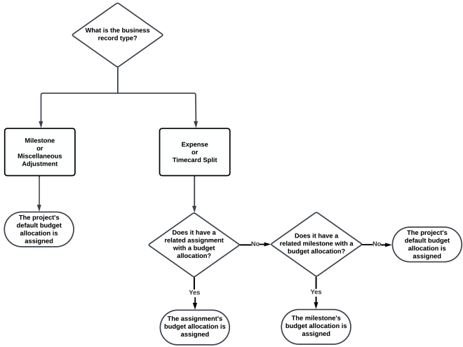
If a business record's Budget Allocation field is blank when the record is included in financials, PSA automatically assigns the budget allocation from a related record (where applicable), or the project's default budget allocation.

  • If the business record is a milestone or miscellaneous adjustment, PSA assigns the project's default budget allocation.
  • If the business record is a timecard split or an expense, PSA assigns the budget allocation from its related assignment. If the business record has no related assignment with a budget allocation, PSA assigns the budget allocation from its related milestone. If the business record has no related milestone with a budget allocation, PSA assigns the project's default budget allocation.

This is summarized in the following flow chart:

To set a budget allocation as the default for a project, select the Default checkbox on the budget allocation's record page. A project can have only one default budget allocation.

Notes:

If a budget allocation is already assigned to the business record when it is included in financials, PSA does not overwrite it.

If you change the budget allocation on an assignment or milestone, or the project's default budget allocation, the budget allocation on any business records already included in financials does not change. The new budget allocation is only assigned to business records subsequently included in financials.