Deliverable Recognition Method for Revenue Forecasting
The Deliverable revenue recognition method relates to projects, opportunities, and accounts containing records that are recognized on delivery, for example Time and Materials projects or fixed price projects with deliverable milestones. Records from the objects listed in this topic, such as Expense and Milestone, are included in revenue forecast calculations.
For projects, a revenue forecast record is created for each monthly time period to store the values for each of the objects for use in Revenue Forecasting. For each revenue source, such as expenses, a revenue forecast type record is only created if there are qualifying records within the months spanning the project duration.
For information on how the Deliverable recognition method works in Cost Forecasting, see Deliverable Recognition Method for Cost Forecasting.
Integration with Revenue Management
If you are using the integration between PSA and Revenue Management, records looking up to a template in Revenue Management of type "Deliverable" that fall within the monthly time periods spanning the project duration are included, with the exception of Est Vs Actuals (EVA) records and unheld resource requests. EVA records only need to meet the criteria listed below.
If you run Revenue Forecasting after revenue has been recognized, the revenue is displayed in the Revenue Recognized to Date field on the revenue forecast record for the monthly time period that corresponds to the date the revenue was recognized in Revenue Management.
No Integration with Revenue Management
If you are not using the integration between PSA and Revenue Management, Revenue Forecasting looks at the Recognition Method field on a record, which must have a value of "Deliverable".
Records Included in Revenue Forecasting Calculations
Est Vs Actuals
Includes scheduled hours for the resources assigned to the project, taking into account the hours and bill rates associated with those resources.
EVA records that meet the following criteria are included:
- The Type field in the Time Period lookup has a value of Month.
- The time period set on the EVA falls between the project start and end date, or overlaps one of those dates.
-
For EVA records generated for assignments, the assignment record in the Assignment lookup has:
- The Billable checkbox selected.
- A value in the Bill Rate field that is not zero or null.
-
For EVA records generated for held resource requests:
- The value in the Resource Request Hours field is greater than zero.
- The value in the Resource Request Bill Rate field is greater than zero.
- The held resource request does not have an associated assignment.
For assignments, the following calculations are used to work out the number of scheduled hours or days:
- Estimated Hours - Actual Hours (if the Scheduled Bill Rate is Daily Rate checkbox is deselected)
- Estimated Days - Actual Days (if the Scheduled Bill Rate is Daily Rate checkbox is selected)
The following calculation is used to work out the scheduled revenue:
Scheduled Hours or Scheduled Days * Scheduled Bill Rate
For held resource requests, Revenue Forecasting calculations use the value in the Resource Request Hours field multiplied by the value in the Resource Request Bill Rate field.
The value in the Scheduled Revenue field on each revenue forecast type record is calculated using values taken from the monthly EVA records that fall within the same time period as the revenue forecast.
For more information about the fields on an EVA record, see Estimates Versus Actuals Fields.
When calculating the revenue for assignments and resource requests, PSA uses the values in the following fields by default:
- The Bill Rate field on an assignment record.
- The Resource Request Bill Rate field on related EVA records.
If required, you can configure PSA to use the values in different fields on assignment or resource request records instead of the default fields. This affects the revenue forecasts in the following way:
- Only EVA records containing a value or zero in the nominated fields are included.
- The following calculation is used to work out the revenue for a monthly time period:
Total hours or days on the EVA record * Value in the nominated assignment or resource request fields
For information on how to set up PSA to use nominated fields instead of the default bill rate fields, see Specifying the Fields to Use Instead of Bill Rate on Assignments and Resource Requests (Deliverable).
Expense
Expense records that meet the following criteria are included:
- The Approved checkbox is selected.
- The Billable checkbox is selected.
- The value in the Expense Date field falls within a monthly time period of a revenue forecast.
The Revenue Pending Recognition field on each revenue forecast type record contains the sum of the values in the Billable Amount field for all expense records in a given month.
For more information about the fields on an expense record, see Expense Entry Page Fields.
Milestone
For completed milestones, milestone records that meet the following criteria are included:
- The Approved checkbox is selected.
- The Exclude from Billing checkbox is deselected or services credits are allocated to the milestone. For more information about services credits, see Managing Services Credits.
- The value in the Actual Date field falls within a monthly time period of the revenue forecast.
The Revenue Pending Recognition field on the revenue forecast type record contains the sum of the values in the Milestone Amount field for all completed milestone records in a given month.
For scheduled milestones, milestone records that meet the following criteria are included:
- The Approved checkbox is deselected or the Actual Date field is blank.
- The Exclude from Billing checkbox is deselected or services credits are allocated to the milestone. For more information about services credits, see Managing Services Credits.
- The value in the Target Date field falls within a monthly time period of the revenue forecast.
The Scheduled Revenue field on the revenue forecast type record contains the sum of the values in the Milestone Amount field for all scheduled milestone records in a given month.
For more information about the fields on a milestone record, see Milestone Fields.
Miscellaneous Adjustment
Miscellaneous adjustment records that meet the following criteria are included:
- The Approved checkbox is selected.
- The Exclude from Billing checkbox is deselected.
- The value in the Effective Date field falls within a monthly time period of a revenue forecast.
-
The value in the Transaction Category field matches one of the following:
- Pass-Through Ready-to-Bill Revenue
- Pre-Billed Revenue
- Ready-to-Bill Revenue
- Revenue
The Revenue Pending Recognition field on the revenue forecast type record contains the sum of the values in the Amount field for all miscellaneous adjustment records in a given month.
For more information about the fields on a miscellaneous adjustment record, see Miscellaneous Adjustment Fields.
Resource Request
When calculating resource request revenue on projects and opportunities:
- For opportunities, the associated revenue forecast type record has a revenue source of "Opportunity" and a revenue type of "Forecast".
- For projects, the associated revenue forecast type record has a revenue source of "Deliverable: Resource Request" and a revenue type of "Forecast".
- The revenue for unheld resource requests is included in the Unscheduled Revenue field on the revenue forecast type record. For held resource requests, the revenue is included in the Scheduled Revenue field.
- The value in the Unscheduled Revenue field on the revenue forecast type record is rolled up into the related revenue forecast record.
For more information on viewing revenue forecast type records, see Viewing Revenue Forecast Records.
If an opportunity has opportunity products, the value in the Unscheduled Revenue field on the revenue forecast type record is the sum of all opportunity product line items where the Is Services Product Line checkbox is selected, multiplied by the value in the Probability (%) field if probability is used.
If an opportunity has no associated opportunity products, the value in the Unscheduled Revenue field on the revenue forecast type record is calculated using the value in the Amount field on the opportunity, multiplied by the value in the Probability (%) field if probability is used.
If a project or opportunity has associated resource requests and provided Exclude RRs on Projects is deselected or Include RRs on Opportunities is selected on the active revenue forecast setup record, the calculated resource request revenue is displayed in the Unscheduled Revenue field on the revenue forecast type record.
For opportunities, Revenue Forecasting does the following:
- Subtracts the resource request revenue from the total revenue amount on the opportunity (including revenue for opportunity products). This is because revenue from resource requests is part of the opportunity and not additional revenue.
- Splits the remainder equally between the months that fall between expected opportunity start and end dates.
This means the total unscheduled revenue on the opportunity does not change but the distribution of the revenue differs based on the resource requests.
Records with No Associated Schedule
For resource requests without an associated schedule, provided the bill rate is not zero, the revenue is split equally across the days that are within the resource request's date range (based on the resource request start and end date). Any revenue from hours outside the project or opportunity date range is lost. For example, if a project spans February and March and the resource request covers January to March, the revenue is split equally across the days that are within the resource request's date range. Any revenue from January is lost because it falls outside the project date range.
The revenue for each resource request is calculated in the following way:
Average hours per day * Number of days in a month * Bill rate
Example
Opportunity details:
- Opportunity amount = $2000
- Expected opportunity start date = September 1
- Expected opportunity end date = December 31
Resource request details:
- Bill rate = $10
- Requested hours = 106
- Request billable amount = $1060
The resource request covers the following number of days in each month:
- September: 7
- October: 31
- November: 15
- Total number of days = 53
Average hours per day is 106 / 53 = 2
The following forecasted unscheduled revenue is calculated:
- September: $140
- October: $620
- November: $300
- Total unscheduled revenue = $1060
The remaining revenue on the opportunity is $940. This is split equally between the expected opportunity start date and the expected opportunity end date, which span four months.
940 / 4 = $235
Total revenue forecast:
- September = $235 + $140 = $375
- October = $235 + $620 = $855
- November = $235 + $300 = $535
- December = $235
- Total revenue forecast = $2000
If Exclude Probability from Opportunities is not selected on the active revenue forecast setup record, the monthly revenue for each resource request is calculated in the following way to take account of probability:
Average hours per day * Number of days in the month * Bill rate * (Opportunity probability / 100)
Records with an Associated Schedule
For resource requests with an associated schedule, resource request records that meet the following criteria are included in revenue forecast calculations:
- The Preferred Schedule field looks up to a schedule showing hours.
- The bill rate is not zero.
The schedule determines how many hours there are within each monthly time period. The monthly revenue for each resource request is calculated in the following way:
Number of hours in the month from schedule * Bill rate
For opportunities, if Exclude Probability from Opportunities is not selected on the active revenue forecast setup record, the monthly revenue for each resource request is calculated in the following way to take account of probability:
Number of hours in the month from schedule * Bill rate * (Opportunity probability / 100)
Notes
The following are excluded from project and opportunity forecast calculations:
- Hours that are within the date range of the project or opportunity but outside the resource request date range.
- Hours that are within the resource request date range but outside the project or opportunity monthly time period.
Excluding Resource Request Records
You can configure Revenue Forecasting to exclude specific records that have the checkbox you nominate selected. For more information, see Excluding Selected Assignments and Resource Requests (Deliverable and Fixed Fee).
Controlling the Bill Rate
By default, Revenue Forecasting uses the value in the Suggested Bill Rate Number field to calculate the revenue for resource requests or, if that field is blank, the value in the Requested Bill Rate field.
If required, you can configure Revenue Forecasting to use the value in a field you nominate as the bill rate instead of using the default fields. This affects the revenue forecast calculations in the following way:
- Only resource request records containing a value or a zero in the nominated field are included.
- The following calculation is used to work out the revenue for a monthly time period:
Total hours or days on the resource request record * Value in the nominated resource request field
For information on how to set up Revenue Forecasting to use a nominated bill rate field, see Specifying the Fields to Use Instead of Bill Rate on Assignments and Resource Requests (Deliverable).
Identifying the Currency
When including resource request revenue in opportunity revenue forecasts, if the resource request currency does not match the opportunity currency, Revenue Forecasting converts the resource request currency to the opportunity currency using the exchange rate from the day the forecast is run. Currency conversion is applied up to the end date of the associated resource request schedule.
When calculating the revenue, the following rules apply regarding currency conversion:
- Revenue Forecasting uses the currency in the Suggested Bill Rate Currency Code field if the value in the Suggested Bill Rate field is being used in the forecast calculations.
-
Revenue Forecasting uses the currency in the Currency Code field if one of the following is true:
- The value in a nominated field is being used as the bill rate for forecast calculations. For more information, see Controlling the Bill Rate.
- The Suggested Bill Rate Currency field is blank.
- The value in the Requested Bill Rate field is being used for forecast calculations.
For more information on currency conversions, see Exchange Rates.
Services Credits Allocation
Only services credits allocation records with an allocation type of Expiry are included.
The Revenue Pending Recognition field on a revenue forecast type record contains the sum of the values in the Internal Value of Credits Number field for all services credits allocation records in a given month.
For more information, see Services Credits Allocation Fields.
Timecard
Timecard split records that meet the following criteria are included:
- The value in the Status field matches one of the values displayed in the Timecard Statuses field on the Est Vs Actuals custom setting.
- The Billable checkbox is selected.
- The values in the Start Date and End Date fields fall within a monthly time period of a revenue forecast.
The Revenue Pending Recognition field on the revenue forecast type record contains the sum of the values in the Total Billable Amount field for all timecard split records in a given month.
For more information about the fields on a timecard split record, see Timecard Split Fields.
Calculating Accurate Mid Month Forecasts
On the active revenue forecast setup record, you can select Use Mid Month Forecast Calculations and specify a cutoff day. Revenue Forecasting then excludes past scheduled hours that are not covered by timecards from calculations for the current monthly time period. This means:
- Scheduled work that never took place is excluded.
- Forecast calculations exclude such scheduled work on a weekly basis instead of on a monthly basis, aligning with the typical timecard submission cadence.
This setting brings the following benefits:
- There is a smoother progression through the month, with no sudden change in forecasting values at month end.
- You have a more accurate representation of the remaining planned work and the completed planned work for the current month. Forecasts run for other months are not affected.
The following rules apply:
- If an assignment uses a daily bill rate, a day is treated as a working day if the number of hours is greater than 0. Hours to days rules are not currently respected.
- If an assignment uses a daily bill rate and there are actual hours from timecards for that day, Revenue Forecasting includes the day in the forecast as an actual day.
- Revenue Forecasting excludes scheduled hours that fall on or before the actuals cutoff day you select.
- If the actual hours recorded for a day exceed the scheduled hours, Revenue Forecasting excludes all scheduled revenue for that day.
For unheld resource requests with no schedule, Revenue Forecasting excludes revenue from days before the selected actuals cutoff day.
For more information, see Configuring Mid Month Forecasting Calculations (Deliverable and % Complete).
Example for Accurate Mid Month Forecasting (Assignments and Scheduled Resource Requests)
An active time and materials project has the following attributes:
- Start Date = September 4.
- End Date = September 29.
- Timecard split and expense records are set up to be recognized on delivery.
There is one assignment with the following attributes:
- Assigned to resource: Sally Jones.
- Bill Rate = $100 per hour.
- Start Date = September 4.
- End Date = September 29.
- Total scheduled hours = 160.
-
Schedule or schedule exceptions are:
- 40 hours in Week 1.
- 40 hours in Week 2.
- 40 hours in Week 3.
- 40 hours in Week 4.
Today's date is Thursday, September 21.
The Actuals Cutoff Day setting is set to Sunday on the active revenue forecast setup record. This means Revenue Forecasting excludes scheduled hours that fall on or before Sunday, September 17.
The following timecards have been approved for Sally Jones:
- 35 hours in Week 1 = $3,500.
- 30 hours in Week 2 = $3,000.
- 20 hours in Week 3 (Monday to Wednesday) = $2,000.
The following diagram shows what happens when you select Use Mid Month Forecast Calculations and select Sunday as the cutoff day in the active revenue forecast setup record.
The following table shows the difference between selecting and deselecting Use Mid Month Forecast Calculations.
| Fields | Use Mid Month Forecast Calculations | |
|---|---|---|
| Deselected | Selected | |
| Revenue Recognized To Date | $0 | $0 |
| Revenue Pending Recognition | $8,500 | $8,500 |
| Scheduled Revenue | $7,500 | $6,000 |
| Unscheduled Revenue | $0 | $0 |
Notes
Unused scheduled hours that are not reflected by timecards up to the latest cutoff day (Sunday, September 17) are removed from the scheduled revenue. This means:
- 5 hours from Week 1 are no longer included in the forecast = $500.
- 10 hours from Week 2 are no longer included in the forecast = $1,000.
Unused scheduled hours in current and future weeks are still forecast until the next cutoff day of Sunday, September 24 is reached.
The 20 unused hours in the current week will be removed from the forecast if not covered by suitable timecards by the end of the day on Sunday, September 24.
The Timecard Statuses field on the Est Vs Actuals custom setting determines the status of timecards that are included in the forecast, for example, Submitted, Approved. For more information, see Est Vs Actuals Settings.
Example for Accurate Mid Month Forecasting (Unscheduled Resource Requests)
There is one resource request with the following attributes:
- Status = Draft.
- Requested Bill Rate = $100 per hour.
- Start Date = August 10.
- End Date = September 2.
- Requested Hours = 96.
- Request Billable Amount = $9,600.
- Preferred Schedule = None defined.
The revenue attributed to each day is calculated:
Average hours per day: 96 / 24 = 4, which means $400 of unscheduled revenue is forecast for each day.
Today's date is Friday, August 23.
The Actuals Cutoff Day setting is set to Sunday in the active revenue forecast setup record.
Revenue is attributed to each day across the full duration of the resource request.
Revenue attributed to days before the most recent cutoff date is excluded from the forecast. This revenue is not redistributed over the remaining resource request period.
The following diagram shows what happens when you select Use Mid Month Forecast Calculations and select Sunday as the cutoff day in the active revenue forecast setup record.
Calculating with Closed Periods
This section explains how the revenue forecasts are calculated when relevant records are marked as Deliverable and there are closed time periods within or after the project duration.
Integration with Revenue Management
If you are using the integration between PSA and Revenue Management, when you run a revenue forecast, the revenue is treated in the following way when there are closed monthly time periods:
- Closed period, full amount recognized: the full approved billable amount is displayed in the Revenue Recognized to Date field on the revenue forecast record for the closed time period.
- Closed period, partial amount recognized: the part of the approved billable amount that has been recognized is displayed in the Revenue Recognized to Date field on the revenue forecast record for the closed time period. The remainder is displayed in the Revenue Pending Recognition field on the revenue forecast record for the next open time period.
- No open time period within project duration: a revenue forecast record is created for the next available open time period and any revenue that has not been recognized is displayed in the Revenue Pending Recognition field on this record. If the revenue is subsequently recognized and you run Revenue Forecasting again, the revenue is moved into the Revenue Recognized to Date field on the revenue forecast record for the time period that corresponds to the date the revenue was recognized in Revenue Management.
No Integration with Revenue Management
If you are not using the integration between PSA and Revenue Management and you run a revenue forecast, the revenue is treated in the following way when there are closed monthly time periods:
- Actual revenue is displayed in the Revenue Pending Recognition field on the revenue forecast record.
- Any scheduled or unscheduled revenue is ignored.
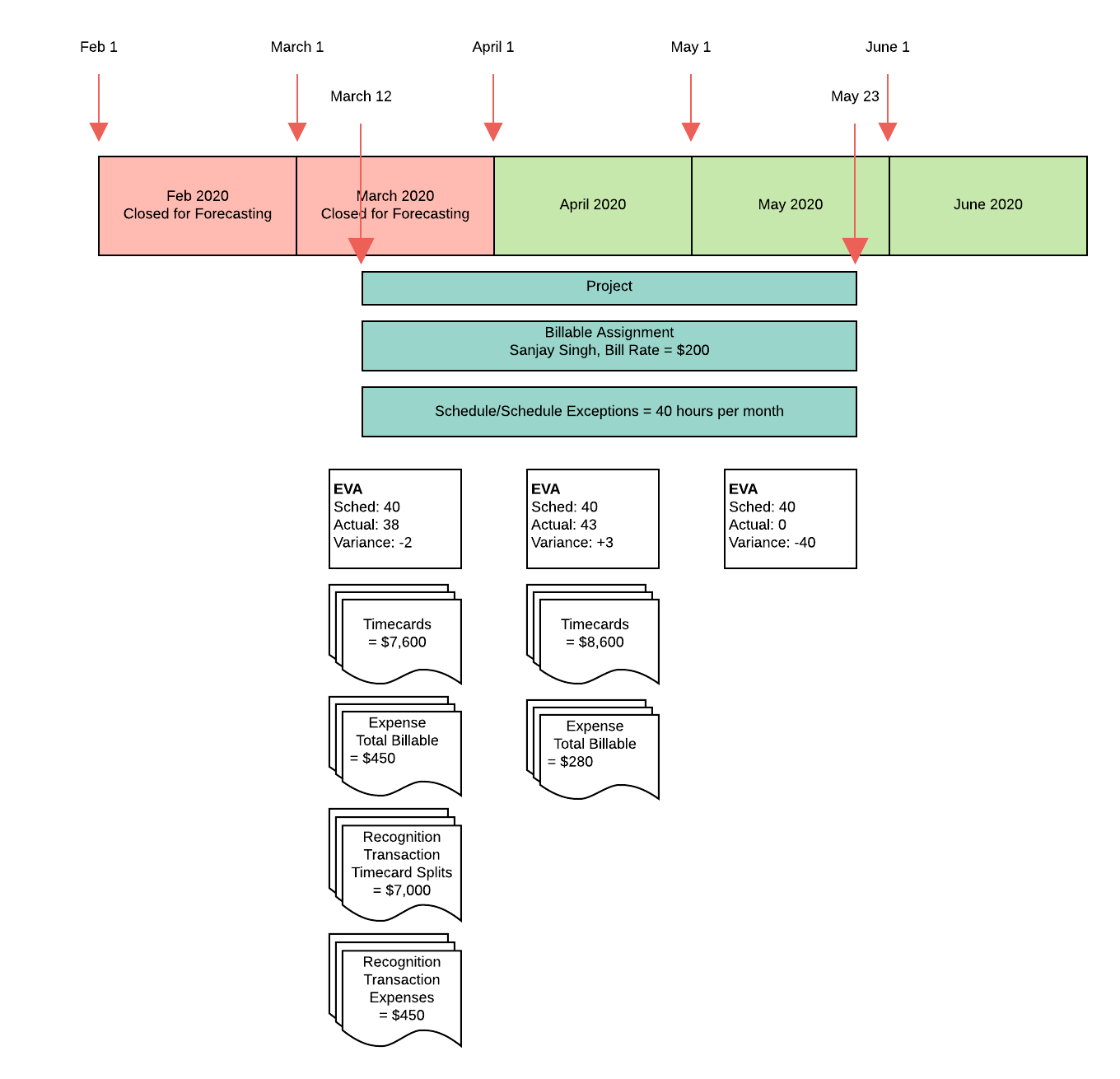
Example for Deliverable Recognition Method
An active time and materials project has the following attributes:
- Start Date = March 12.
- End Date = May 23.
- Timecard split and expense records are set up to be recognized on delivery.
- The monthly time period records for February and March have the Closed for Forecasting checkbox selected.
There is one billable assignment with the following attributes:
- Assigned to resource: Sanjay Singh.
- Bill Rate = $200.
- Start Date = March 12.
- End Date = May 23.
- Total scheduled hours = 120.
- Schedule or schedule exceptions = 40 hours per month.
The following diagram gives details of the dates, time periods, and records included in the forecast.
When Revenue Forecasting is run on the project, the following fields are updated on the revenue forecast records relating to each monthly time period.
| Field | $ Revenue | ||
|---|---|---|---|
| March | April | May | |
| Revenue Recognized To Date | $7,450 | $0 | $0 |
| Revenue Pending Recognition | $0 | $9,480 | $0 |
| Scheduled Revenue | $0 | $0 | $8,000 |
| Unscheduled Revenue | $0 | $0 | $0 |
The following revenue forecast type records are created.
| $ Value in Revenue Forecasting Fields | ||||
|---|---|---|---|---|
| Revenue Source | Revenue Forecast Type | March | April | May |
| Deliverable EVA | Forecast |
Revenue Recognized To Date: $0 Revenue Pending Recognition: $0 Scheduled Revenue: $0 Unscheduled Revenue: $0 |
Revenue Recognized To Date: $0 Revenue Pending Recognition: $0 Scheduled Revenue: $0 Unscheduled Revenue: $0 |
Revenue Recognized To Date: $0 Revenue Pending Recognition: $0 Scheduled Revenue: $8,000 Unscheduled Revenue: $0 |
| Deliverable Expense | Actual |
Revenue Recognized To Date: $450 Revenue Pending Recognition: $0 Scheduled Revenue: $0 Unscheduled Revenue: $0 |
Revenue Recognized To Date: $0 Revenue Pending Recognition: $280 Scheduled Revenue: $0 Unscheduled Revenue: $0 |
Revenue Recognized To Date: $0 Revenue Pending Recognition: $0 Scheduled Revenue: $0 Unscheduled Revenue: $0 |
| Deliverable Timecard | Actual |
Revenue Recognized To Date: $7,000 Revenue Pending Recognition: $0 Scheduled Revenue: $0 Unscheduled Revenue: $0 |
Revenue Recognized To Date: $0 Revenue Pending Recognition: $9,200 Scheduled Revenue: $9,200 Unscheduled Revenue: $0 |
Revenue Recognized To Date: $0 Revenue Pending Recognition: $0 Scheduled Revenue: $0 Unscheduled Revenue: $0 |
Notes
The March time period is closed for forecasting. No billable timecards have been approved for the two scheduled hours that are outstanding in March (see diagram above). These scheduled hours are ignored by Revenue Forecasting.
In March, the expected $7,600 revenue from timecards does not match what the revenue manager has recognized. The March time period is closed for forecasting, so the remaining $600 moves to the April time period to be recognized together with the revenue from the April timecards.
In April, Sanjay logged more time than was scheduled, so there is no scheduled revenue for this month.


