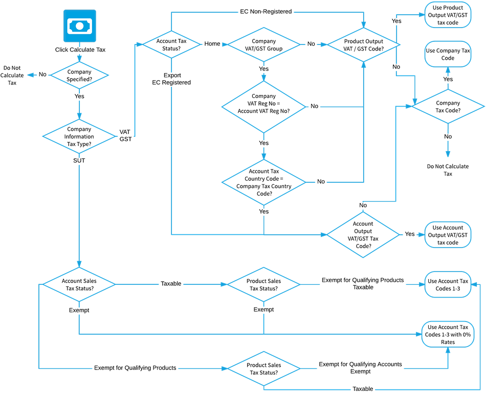
How Certinia selects Tax Codes
You can calculate tax for draft billing documents depending on the settings in your Salesforce org. The tax codes that Certinia uses to calculate tax are determined by the tax information on the company, account, and product records associated with the billing document. Certinia supports VAT/GST and SUT.
The diagram below shows how Certinia determines which tax codes to use.
SECTIONS