Utilization Calculations Overview
More about the home page.
- In the View section, select an appropriate list view from the drop-down list to go directly to that list page, or click Create New View to define your own custom list view. List views let you display a list of records that match specific criteria.
- In the Recent section, select an item from the drop-down list to display a brief list of the top records matching that criteria. The choices are listed in the table.
- From the list, you can click any utilization calculation name to go directly to its detail.
- Click New to create a new utilization calculation.
| Recent Choice | Description | |
|---|---|---|
| Recently Viewed | The last 10 or 25 records you viewed, with the most recently viewed item listed first. This list is derived from your recent items and includes records owned by you and other users. | |
| Recently Created | The last 10 or 25 records you created, with the most recently created item listed first. This list only includes records owned by you. | |
| Recently Modified | The last 10 or 25 records you updated, with the most recently updated item listed first. This list only includes records owned by you. |
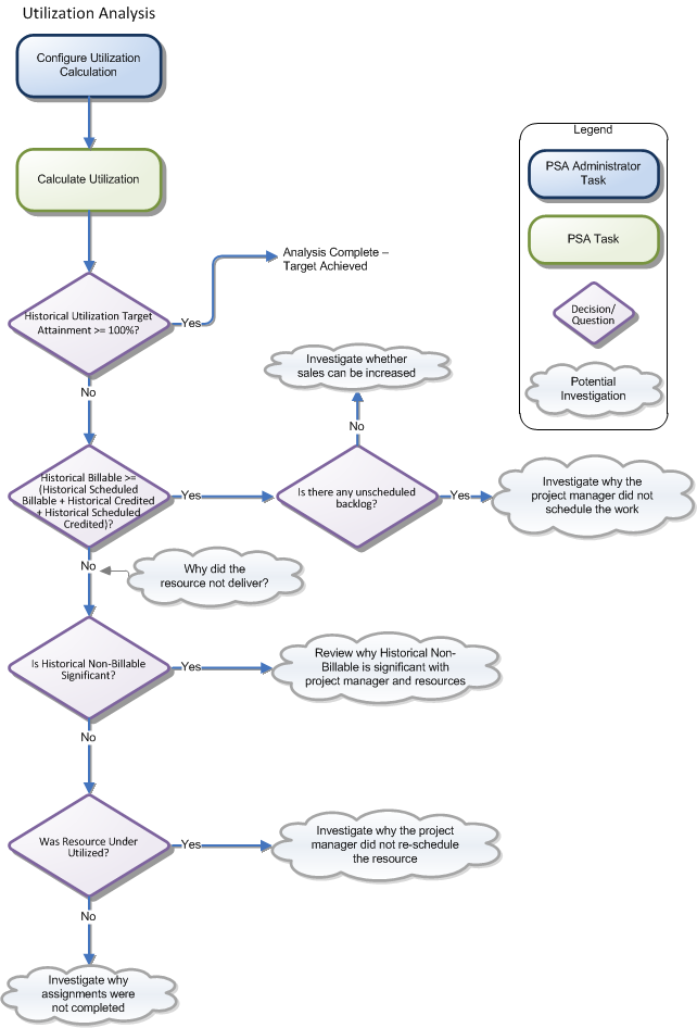
Analyzing the Information in a Utilization Calculation
Click a box or field name in the diagram to display a corresponding topic. To return to this page, click this page in the contents pane or the back button on your browser.
Calculating Utilization Over a Time Range
PSA categorizes time as shown in this table.
| Category | Description |
|---|---|
| Actual | The amount of time resources have logged against assignments or project tasks on their timecards. |
| Calendar | The amount of time that resources are expected to work. |
| Scheduled | The amount of time resources are scheduled to work. |
Utilization calculations cover a specific time range:
- The historical range includes actual information and historical schedule information.
- The scheduled range does not yet include actual information.
- You can set the cut-off date to allow for missing timecards. See Historical Utilization Cut-Off Date for more information.
Utilization calculations support compliance reporting where you can analyze the information in utilization fields to determine whether utilization is being achieved and what to do when it's not.
Including Resource Hours in Utilization Calculations
To include the hours for a resource in utilization processing:
- Ensure the Include in Financials checkbox is selected on timecards for resources to be included in calculations. For more information, see Timecard Fields.
- Ensure the Exclude From Time Calculations checkbox is deselected on resources that you want to include in utilization calculations. The changes made to the Exclude from Time Calculation field are tracked using the Resource Change object. As a result, the utilization can be maintained for periods when the Exclude From Time Calculations checkbox is deselected. For more information, see PSA Resource Fields.
Your administrator can refine the utilization processing strategy for your organization. For more information, see Utilization Settings.
You can compare target, scheduled and actual utilization back through time and analyze the root causes of performance problems. You can create dashboards in Salesforce to analyze variance by comparing the various scheduled and actual utilization fields for a particular resource
A contact that works on a project., resource role, project
A collection of activities and related items to be managed over a defined time range, such as timecards, expenses, milestones and budgets., region
A level of hierarchy used in PSA to which other objects belong such as resources, opportunities and projects., practice
A level of hierarchy used in PSA to which other objects belong such as resources, opportunities and projects. or group
A level of hierarchy used in PSA to which other objects belong such as resources, opportunities and projects. across your entire organization.
Excluding Roles from Utilization Calculations
When calculating and grouping hours by role for assignments, timecards, and held resource requests, the role set on the related resource record is always used, and not the role set on the assignment or resource request record. For unheld resource requests, the role set on the resource request record continues to be used, as there is no resource selected.
An Excluded Roles picklist is available on the Utilization Calculation object and on the Visualforce pages used by the Utilization Calculator. This picklist enables you to select any roles that are not relevant for capacity planning.
For more information, see Utilization Calculation Fields and Utilization Calculator Fields.
Excluding Assignments from Utilization Calculations
When you calculate utilization, you can exclude specific assignments by selecting Exclude from Utilization on the assignment you want to exclude from the calculation.
Excluding Data From RPGs and Sub-RPGs in Utilization Calculations
When you calculate utilization on an RPG, and Include Sublevels is selected, you can exclude data from specific sub-RPGs by selecting Exclude from Utilization on any sub-RPGs you want to exclude from the utilization calculation. When an RPG is excluded from utilization, all of its sub-RPGs are automatically excluded. For example, excluding resources in a practice and any sub-practices from Utilization calculations when a calculation is run on the parent practice.
Excluding Resource Requests from Utilization Calculations
When you calculate utilization, you can exclude specific resource requests by selecting Exclude from Utilization on any held or unheld resource requests you want to exclude from the calculation.
Excluding Timecards from Utilization Calculations
When you calculate utilization, you can exclude specific timecards by selecting Exclude from Utilization on any timecard header records you want to exclude from the calculation.