What are Launchpads?

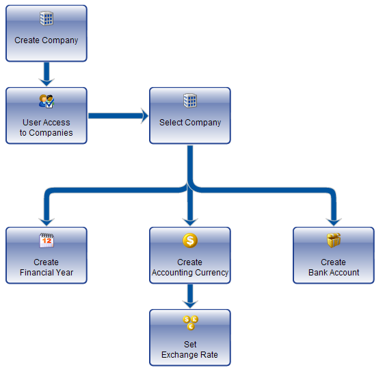
Launchpads are an alternative, process-led method of finding the right place to begin your task. A Launchpad process map looks something like this:

Click an appropriate button to display the relevant page. For example, clicking the Create Company button displays the new company page.

The drop-down selection box on the right-hand side of all Launchpad pages provides access to other Launchpad pages.

Some Launchpad pages end with a section that gives you quick access to related tasks and home pages.

Note:

Launchpads are components of the Accounting Reporting Expansion Pack. If you cannot find the Launchpad tab on the All Tabs page, contact your administrator.

The Accounting Launchpad Tab

A good place to begin is the Accounting Launchpad tab. From here you can select an appropriate process, such as:

  • Data Setup
  • Accounts Receivable
  • Accounts Payable
  • Cash Management
  • General Ledger and Budgeting

Links to Print Formatter

Some Launchpad buttons link directly to Print Formatter. This app is, or should be, installed on your local machine.

If the correct version of Print Formatter is installed locally, it opens in a new window. If Print Formatter is not installed, or the installed version is out-of-date, then the correct version is installed first.