Importing PSA Configuration Setting Initial Configuration Options Data Setup Tasks Set up Currencies Creating or Importing Time Periods Setting up Work Calendars Setting up Holidays Setting up RPGs Setting up Workflow and Approval Processes Setting up Work Queue Manager Advanced Configuration Settings Creating Skills and Certifications Set up PSA Resources Set up Expenses Manage User Profiles About Permission Controls Set Current Time Period fields Installing Extension Packages Setting the Actuals Processing Mode Customizing Page Layouts Setting up Rate Cards Optional Setup Tasks Data Setup Tasks Importing PSA Configuration Setting Initial Configuration Options Data Setup Tasks Set up Currencies Creating or Importing Time Periods Setting up Work Calendars Setting up Holidays Setting up RPGs Setting up Workflow and Approval Processes Setting up Work Queue Manager Advanced Configuration Settings Setting up Mobile Apps Creating Skills and Certifications Set up PSA Resources Set up Expenses Manage User Profiles About Permission Controls Set Current Time Period fields Installing Extension Packages Setting the Actuals Processing Mode Customizing Page Layouts Setting up Rate Cards Optional Setup Tasks Data Setup Tasks Managing Settings Managing Settings Expenses Regions, Practices and Groups About Resources Setting up Current Time Periods Time Periods, Work Calendars and Holidays Currency Setting up Work Queue Manager Skills Management Setting up the Application Security and Sharing Setting up Workflow and Approval Processes

Quick-Start Guide

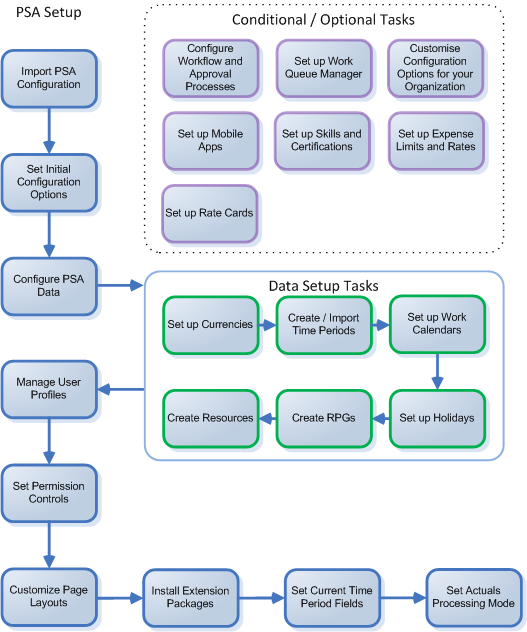
Click a box in the following diagram to display a corresponding setup topic, then carry out the setup tasks described there. You should be logged in as the system administrator, or equivalent, to complete these tasks.

To return to this page, click this page in the contents pane or the back button on your browser.

This section outlines the steps relevant to a first installation.

Concept Information

Optional Setup Tasks

Setting up the Application

Related Tasks

Setting up Workflow and Approval Processes

Setting up Work Queue Manager

Setting up PSA Mobile Apps

Creating Skills and Certifications

Setting up Expenses

Setting up Rate Cards

Importing and Exporting Configuration

Setting Initial Configuration Options

Data Setup Tasks

Permission Controls

Customizing Page Layouts

Installing Extension Packages

Setting Current Time Period Fields

Setting the Actuals Processing Mode

© 2009-2015FinancialForce.com, inc All rights reserved. FinancialForce and FinancialForce.com are registered trademarks, and the FinancialForce.com logo is a trademark. Other product names appearing herein may be trademarks.
This document contains proprietary information of FinancialForce.com, inc and its licensors, and is subject to change without notice.