Historical Utilization Cut-Off Date field on a Utilization Calculation Detail Record Managing Utilization Settings Calculating Utilization Historical Utilization Target Field on RPG or Resource Historical Billable Hours on RPG or Resource Historical Scheduled Billable Hours on RPG or Resource Historical Credited Hours on RPG or Resource Historical Scheduled Credited Hours on RPG or Resource Unscheduled Backlog Field on RPG Historical Utilization Non Billable Hours Field on a RPG Historical Utilization Non Billable Hours Field on a RPG

About Utilization Calculations

PSA categorizes time in three ways:

Utilization calculations cover a specific time range:

Utilization calculations support compliance reporting where you can analyze the information in utilization fields to determine whether utilization is being achieved and what to do when it's not.

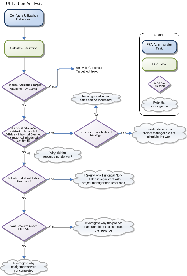
How do I Analyze the Information in a Utilization Calculation?

Click a box or field name in the diagram to display a corresponding topic. To return to this page, click this page in the contents pane or the back button on your browser.

Related Tasks

Calculating Utilization

Setting up Utilization

Recalculating Utilization

Reference Materials

Utilization Calculation Fields

Utilization Calculator Fields

Utilization Settings

© 2009-2015FinancialForce.com, inc All rights reserved. FinancialForce and FinancialForce.com are registered trademarks, and the FinancialForce.com logo is a trademark. Other product names appearing herein may be trademarks.
This document contains proprietary information of FinancialForce.com, inc and its licensors, and is subject to change without notice.