Data Setup and Management

You must not use the standard System Administrator profile to enter data into a Accounting application in an organization with more than one activated company. In a multi-company organization, you must only be logged in as System Administrator to perform the configuration and customization tasks described. This restriction is related to the ability of the application to work across multiple companies and currencies.

These tasks are more suited to people in your organization with accounting and finance experience and accountant-level user permissions in most organizations.

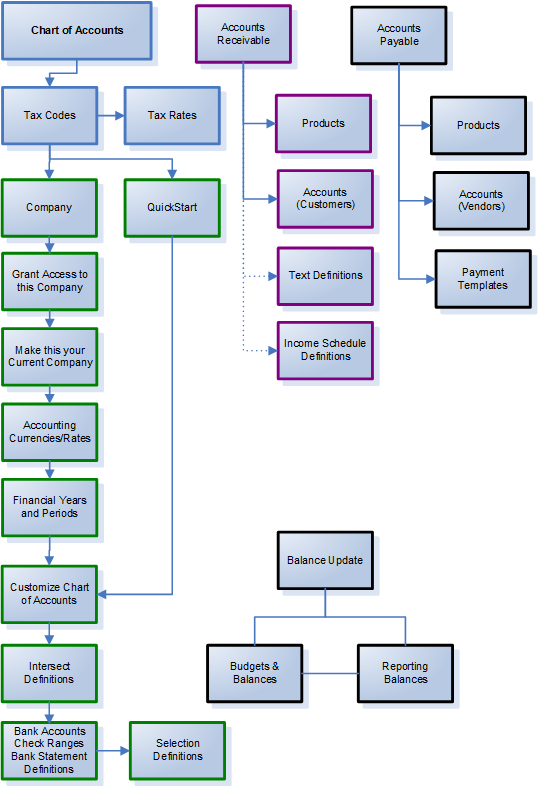
Follow the steps shown in the Flowchart section below. The steps are explained in the FinancialForce Help.

What is QuickStart?

The QuickStart wizard is an alternative, guided method for you to set up FinancialForce company data. It is an optional application. Whether you choose to install it or not, the standard tabs and company data setup processes are still available to you.

For more information see Creating Companies (Accounting QuickStart).

Flowchart

Click on this chart to display a corresponding data setup or management topic, then carry out the tasks described there. Click Data Setup Flowchart in the Contents pane to return to this page.

Note:

When testing your configuration settings and data setup, remember to switch to a user with standard accountant-level permissions or equivalent.

Do not test, or otherwise enter data into, the application while logged in as System Administrator. Also note that the same restriction applies to any profile with "Modify All" and "View All" object settings.