Envestnet Bank Integration Dataflow
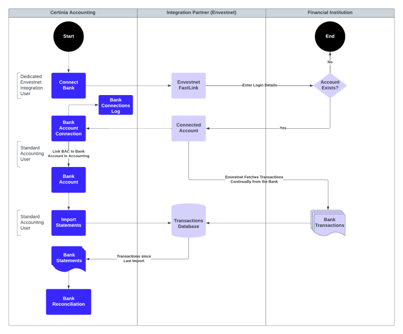
This chart displays the dataflow for the integration between Accounting and Envestnet.
This chart displays the dataflow for the integration between Accounting and Envestnet.
Concepts
Envestnet Bank Integration Overview
Tasks
Setting up the Envestnet Bank Integration
Creating Envestnet Bank Connections
Importing Envestnet Bank Statement Details
Updating Envestnet Bank Account Connections
Linking a Bank Connection to a Bank Account
Reference