Utilization Calculation Overview
- In the View section, select an appropriate list view from the drop-down list to go directly to that list page, or click Create New View to define your own custom list view. List views let you display a list of records that match specific criteria.
- In the Recent section, select an item from the drop-down list to display a brief list of the top records matching that criteria. The choices are listed in the table.
- From the list, you can click any utilization calculation name to go directly to its detail.
- Click New to create a new utilization calculation.
| Recent Choice | Description | |
|---|---|---|
| Recently Viewed | The last 10 or 25 records you viewed, with the most recently viewed item listed first. This list is derived from your recent items and includes records owned by you and other users. | |
| Recently Created | The last 10 or 25 records you created, with the most recently created item listed first. This list only includes records owned by you. | |
| Recently Modified | The last 10 or 25 records you updated, with the most recently updated item listed first. This list only includes records owned by you. |
Utilization is a measure of how effectively an organization uses its billable resources over time. It's generally a key indicator to determine billings, profitability, employee compensation, and capacity required to deliver pipeline opportunities. Utilization reporting requirements vary greatly between different organizations.
PSA calculates utilization for billing purposes as a percentage: the number of hours resources have billed divided by the number of billable hours available in a given time period. Utilization calculations for the purposes of employee compensation also consider time credited hours (for example, time spent on training). The work calendar
A calendar that defines the working days, hours and public holidays for a resource, region, practice or group. determines the hours for each working week for the RPG
Abbreviation of region, practice, group. and resources to be included in utilization calculations. Timecards and work calendars are used to calculate utilization for a resource.
You can run utilization reports on a region
A level of hierarchy used in PSA to which other objects belong such as resources, opportunities and projects., practice
A level of hierarchy used in PSA to which other objects belong such as resources, opportunities and projects., group
A level of hierarchy used in PSA to which other objects belong such as resources, opportunities and projects., or resource
A contact that works on a project..
In previous releases, utilization calculation worked in different ways. In some cases you can keep an older calculation method. For detailed information about utilization calculations in older releases, see the documentation for that release.
If you used an older calculation method in a previous release, your administrator can configure PSA to use the newer calculation method. For more information, see Utilization Settings.
You can use the utilization fields in an RPG
Abbreviation of region, practice, group., project
A collection of activities and related items to be managed over a defined time range, such as timecards, expenses, milestones and budgets. or resource
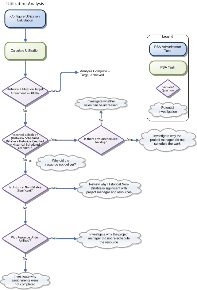
A contact that works on a project. to monitor compliance of time booked against time scheduled. The result of utilization calculations help explain operational realities and why variances have occurred. For instance:
- Were more hours credited than scheduled?
- Did resources complete scheduled work?
- Were resources assigned enough work?
- Were some resources over allocated?
- Are certain resource roles in the organization under staffed?
Click a box or field name in the diagram to display a corresponding topic. To return to this page, click this page in the contents pane or the back button on your browser.
PSA categorizes time as shown in this table.
| Category | Description |
|---|---|
| Actual | The amount of time resources have logged against assignments or project tasks on their timecards. |
| Calendar | The amount of time that resources are expected to work. |
| Scheduled | The amount of time resources are scheduled to work. |
Utilization calculations cover a specific time range:
- The historical range includes actual information and historical schedule information.
- The scheduled range does not yet include actual information.
- You can set the cut-off date to allow for missing timecards. See Historical Utilization Cut-Off Date for more information.
Click the image to expand it.
Utilization calculations support compliance reporting where you can analyze the information in utilization fields to determine whether utilization is being achieved and what to do when it's not.
Whenever you calculate utilization, either historical or scheduled, for an RPG or resource, PSA creates the following records in your organization
A deployment of the Salesforce/FinancialForce applications with a defined set of licensed users. Your organization includes all of your data and applications, and is separate from all other organizations.:
- A parent utilization calculation record.
- A number of child utilization detail records.
- A number of utilization summary records, if your administrator has configured PSA to calculate capacity by resource role.
These records are available to add as related lists on the RPG or resource. Actual utilization percentages and calculation fields are shown in the fields on the RPG record, usually in the Utilization section. For more information, see Region, Practice, and Group Fields.
When you change the target utilization for a resource, a resource change record is created to track when the change was made and allow accurate utilization processing to take place.
To include the hours for a resource in utilization processing:
- Ensure the Include in Financials checkbox is selected on timecards for resources to be included in calculations. For more information, see Timecard Fields.
- Ensure the Exclude From Time Calculations checkbox is deselected on resources that you want to include in utilization calculations. For more information, see PSAResource Fields.
Your administrator can refine the utilization processing strategy for your organization. For more information, see Utilization Settings.
You can compare target, scheduled and actual utilization back through time and analyze the root causes of performance problems. You can create dashboards in Salesforce to analyze variance by comparing the various scheduled and actual utilization fields for a particular resource
A contact that works on a project., resource role, project
A collection of activities and related items to be managed over a defined time range, such as timecards, expenses, milestones and budgets., region
A level of hierarchy used in PSA to which other objects belong such as resources, opportunities and projects., practice
A level of hierarchy used in PSA to which other objects belong such as resources, opportunities and projects. or group
A level of hierarchy used in PSA to which other objects belong such as resources, opportunities and projects. across your entire organization.
When calculating and grouping hours by role for assignments, timecards, and held resource requests, the role set on the related resource record is always used, and not the role set on the assignment or resource request record. For unheld resource requests, the role set on the resource request record continues to be used, as there is no resource selected.
An Excluded Roles picklist is available on the Utilization Calculation object and on the Visualforce pages used by the Utilization Calculator. This picklist enables you to select any roles that are not relevant for capacity planning. Although utilization summary records are not created for the selected roles, these roles are still included when generating details for normal utilization metrics.
For more information, see Utilization Calculation Fields and Utilization Calculator Fields.
When you calculate utilization, you can exclude specific assignments by selecting Exclude from Utilization on the assignment you want to exclude from the calculation.
When you calculate utilization on an RPG, and Include Sublevels is selected, you can exclude data from specific sub-RPGs by selecting Exclude from Utilization on any sub-RPGs you want to exclude from the utilization calculation. When an RPG is excluded from utilization, all of its sub-RPGs are automatically excluded. For example, excluding resources in a practice and any sub-practices from Utilization calculations when a calculation is run on the parent practice.
When you calculate utilization, you can exclude specific resource requests by selecting Exclude from Utilization on any held or unheld resource requests you want to exclude from the calculation.
When you calculate utilization, you can exclude specific timecards by selecting Timecard Fields on any timecard header records you want to exclude from the calculation.